navigate_before
navigate_next
arrow_back

Heroic Labs

The Code Management
Platform Designed To Make Heroes Out of Code Warriors

Role:
  • Experience Design Lead
Client:
  • Heroic Labs
Duration:
  • 6 Sprints
Discover

Houston...
We Got
a Problem

The Challenge

Heroic Labs develops cloud infrastructure for games. This includes all the network services required to handle social, competitive, and multiplayer features. Humbled with tons of  Y-Combinator buzz,  they needed to bring their platform’s user experience up to par with learnings that surfaced during their MVP launch. That, and the promise a newly refreshed brand made it the perfect time to launch new features.

The Solution

Lucky for us they understood that the user experience went beyond what a brand manual can do. If they wanted to expand the capabilities of their code source management dashboard, they needed to address some major UX friction points. The new dashboard must be designed to empower developers and put them control by letting them to monitor,  inspect diagnose and debug their live games. 

Define

It's Not Like
its Rocket Science

Our Goal

The current Dashboard for the Heroic Labs service designed to facilitate configuration management. It is only useful while developing and setting up the game within our service.   The best analogy to describe the ambition for this project is with the driver dashboard of aFerrari. It gives its driver the feel of power and control over the car while all the clever engineering is in the engine and internals.

New Features
Iterate

You're
Clear
For Liftoff!

What We Discovered

After some research, we discovered that the new dashboard will require our team to design a number of views which enable developers to manage and inspect their games. However, the components needed to make up these views are something that the product team had no chance to scope our after the launch of their MVP.

New Features
deliver

Executing
The Perfect
Landing

The Outcome

We delivered a beautifully articulated user experience that addressed the friction points that kept getting in the way of effectively create and manage games.  Along the way, we found new opportunities to leverage existing features and functionality that matter most to the users they were seeking to attract and retain.

How We Got There

We leveraged functional relationships, simultaneously providing context for the user experience design team and ensuring all stakeholders were aligned on what we set 

Here's How
We Went
Full Throttle

Discovery
  • User Story Writing
  • Product Requirements
  • Personal Alignment
UX Design
  • Concept White-boarding
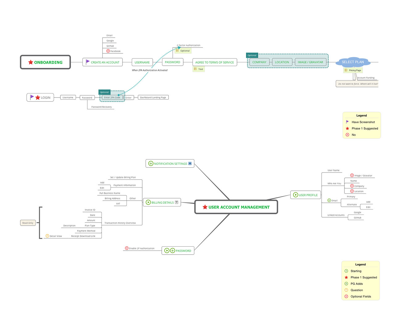
  • UX Mind Mapping
  • High Fidelity Wireframes
Product Design
  • High Fidelity UI Designs
  • Design System Assets
  • Figma Clickable Prototype
User Testing
  • Test Plan Writing
  • User Test Recruiting
  • Test Insight Distilling